业务介绍
环保方向服务领域
环境影响评价
环境应急预案
排污许可申报
竣工环保验收
环保管家服
环境影响评价
法律要求:
环境影响评价,是指对规划和建设项目实施后可能造成的环境影响进行分析、 预测和评估,提出预防或者减轻不良环境影响的对策和措施,进行跟踪监测的方 法与制度。 根据《中华人民共和国环境影响评价法》 ,编制有关规定范围内的规 划,以及在中华人民共和国领域和中华人民共和国管辖的其他海域内建设对环境
有影响的项目, 应当依照本法进行环境影响评价。
截至目前,公司技术团队累计完成了近百项环评项目,涉及交通运输、社会服务、农林水利、建材火电、化工医药、采掘等多个行业类别,从业经验丰富。
办理流程:
环评资料收集
工程师现场踏勘
环评报告编制
专家技术审查
审查意见修改
向环保局申报项目
项目公示
审批
代表性案例:
1、 深圳市 xxx 引水工程
2、 深圳市 xxx 固体废弃物填埋场渗滤液处理厂项目
3、 深圳市 xxx 口岸旅检场地改造项目

环境应急预案
法律要求:
突发环境事件是指由于污染物排放或自然灾害、 生产安全事故等因素,导致 污染物或放射性物质等有毒有害物质进入大气、 水体、 土壤等环境介质,突然造 成或可能造成环境质量下降,危及公众身体健康和财产安全,或造成生态环境破 坏,或造成重大社会影响,需要采取紧急措施予以应对的事件,主要包括大气污
染、 水体污染、 土壤污染等突发性环境污染事件和辐射污染事件。
企业为了在应对各类事故、 自然灾害时,采取紧急措施,避免或最大程度减 少污染物或其他有毒有害物质进入厂界外大气、 水体、 土壤等环境介质,需预先制定突发环境事件应急预案。
办理流程:
资料收集
现场踏勘
应急预案报告编制
开现场专家会
专家 意见整改
向环保局备案
审批
代表性案例:
1、 xxx 有限公司突发环境事故应急预案
2、 沙田镇 xxx 突发环境事件应急预案
3、 xxx 大学深圳医院环境应急资源调查及突发环境事件风险评估
4、 xxx环境园卫生处理厂环境应急预案
5、 xxx 水质净化厂环境应急预案
排污许可申报
法律要求:
排污许可制是依法规范排污单位排污行为的基础性环境管理制度。 生态环境 主管部门通过对排污单位核发排污许可证并依证监管实施排污许可制。 排污许可 证是排污单位在生产运营期接受环境监管和生态环境主管部门实施监管的主要 法律文书。
排污单位应当依法申领排污许可证,按照排污许可证的要求排放污染物。 未取得排污许可证的, 不得排放污染物。
办理流程:
资料收集
现场踏勘
排污许可网站填报信息
环保局审核
审 核意见修改
审批
代表性案例:
1、 深圳市 xxx 发展有限公司
2、 xxx 污水资源化项目
3、 深圳市 xxx 固体废弃物填埋场渗滤液处理厂项目
竣工环保验收
法律要求:
根据《建设项目环境保护管理条例》 ,建设项目需要配套建设的环境保护设施,必须与主体工程同时设计、同时施工、同时投产使用。 编制环境影响报告书、 环境影响报告表的建设项目竣工后,建设单位应当按照国务院环境保护行政主管 部门规定的标准和程序,对配套建设的环境保护设施进行验收,组织编制验收报告。经验收合格的,方可投入生产或者使用;未经验收或者验收不合格的,不得投入生产或者使用。
办理流程:
资料收集现场踏勘
环境监测
编制报告
现场开专家会
专家意见整改
备案
代表性案例:
1、 深圳市 xxx 引水工程
2、 深圳市 xxx 固体废弃物填埋场渗滤液处理厂项目
3、 深圳市 xxx 口岸旅检场地改造项目
4、 海淮路 xxx 市政工程
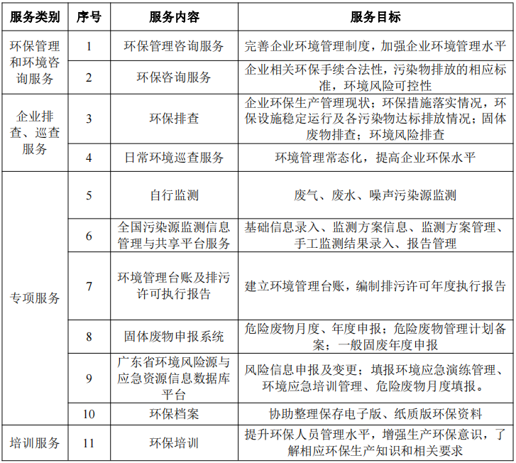
环保管家服务
法律要求:
环保管家,是一种“合同环境服务”,主要指环保服务机构为政府、园区、 企业提供合同式综合环保服务,并视最终取得的污染治理(预防)成效或解决问 题的价值来收费,是一种新兴的环境污染治理的定制化商业模式。从服务内容上 看,环保管家可以囊括排查溯源、咨询评估、环境监测、危废(固废)管理、污 染治理、清洁生产、环保税核算、宣传培训、企业环境白皮书等多项服务清单。
服务内容:

代表性案例:
1、生态环境第三方管家技术服务
2、罗湖区 xxx 布心工业区环保管家服务
3、深圳市城市生物质垃圾处置工程环保管家服务
4、深圳市城市废物处置中心环境综合咨询服务